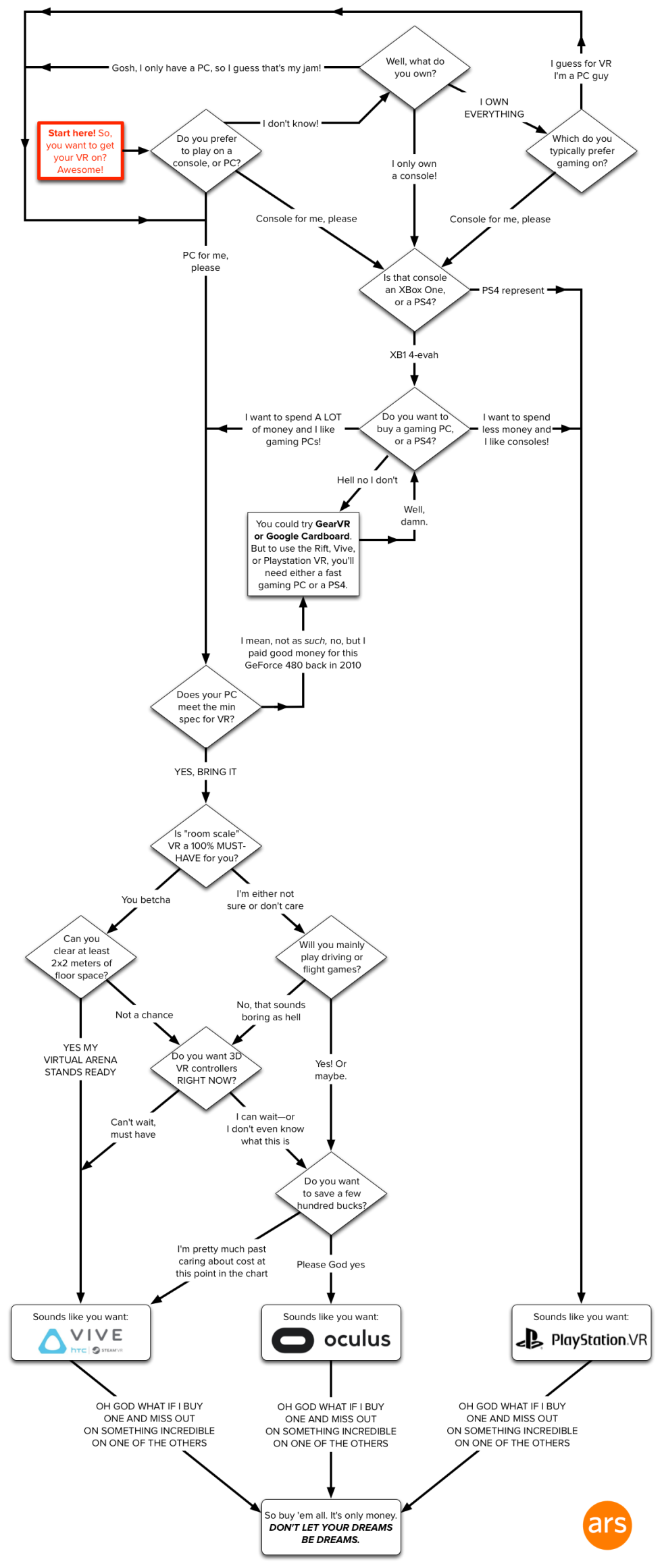
I have settled for Google Cardboard for the time being
Source: Ask Ars: I can’t choose between Oculus Rift, HTC Vive, and PlayStation VR! | Ars Technica
I have settled for Google Cardboard for the time being
Source: Ask Ars: I can’t choose between Oculus Rift, HTC Vive, and PlayStation VR! | Ars Technica
Subscribe to get the latest posts sent to your email.